Gamma Máy Chiếu Là Gì?

30/03/2026

Khi nói đến chất lượng hình ảnh của máy chiếu, nhiều người thường chú ý đến độ phân giải, độ sáng hay độ tương phản. Tuy nhiên, một yếu tố kỹ thuật quan trọng khác lại thường bị bỏ qua, đó chính là gamma máy chiếu. Thông số này ảnh hưởng trực tiếp đến độ sáng, độ sâu màu và khả năng hiển thị chi tiết trong từng khung hình. Hiểu rõ gamma máy chiếu là gì sẽ giúp người dùng tối ưu hình ảnh khi xem phim, đặc biệt trong các hệ thống Home Cinema.

gamma-may-chieuGamma máy chiếu là gì?

Gamma máy chiếu là gì?

Gamma máy chiếu là thông số thể hiện cách thiết bị hiển thị chuyển đổi tín hiệu hình ảnh thành độ sáng thực tế trên màn chiếu. Nói một cách đơn giản, gamma quyết định mối quan hệ giữa tín hiệu đầu vào và độ sáng hiển thị, từ đó ảnh hưởng trực tiếp đến độ sáng của các vùng trung gian trong hình ảnh.

gamma-may-chieu-la-giGamma quyết định mối quan hệ giữa tín hiệu đầu vào & độ sáng hiển thị

Trong hệ thống hiển thị, nếu gamma được thiết lập phù hợp, hình ảnh sẽ có độ sáng cân bằng, màu sắc tự nhiên và giữ được đầy đủ chi tiết ở cả vùng sáng lẫn vùng tối. Ngược lại, nếu gamma không đúng chuẩn, hình ảnh có thể trở nên quá sáng, quá tối hoặc mất đi nhiều chi tiết quan trọng.

Gamma thường được biểu thị bằng các giá trị như 2.2, 2.3 hoặc 2.4. Mỗi mức gamma sẽ tạo ra một đặc điểm hiển thị khác nhau, phù hợp với từng môi trường xem và mục đích sử dụng khác nhau. Trong các hệ thống Home Cinema, việc lựa chọn gamma phù hợp đóng vai trò quan trọng trong việc tái tạo hình ảnh đúng với ý đồ của nhà sản xuất phim.

Vì sao gamma ảnh hưởng đến chất lượng hình ảnh

Gamma không chỉ là một thông số kỹ thuật đơn thuần mà còn ảnh hưởng trực tiếp đến cách người xem cảm nhận hình ảnh trên màn chiếu. Một thiết lập gamma hợp lý sẽ giúp hình ảnh có chiều sâu hơn, đồng thời giữ được sự cân bằng giữa các vùng sáng và tối.

1. Ảnh hưởng tới độ sâu màu

Gamma có vai trò quan trọng trong việc tái tạo độ chuyển sắc của hình ảnh. Khi gamma được thiết lập đúng, các vùng màu trung gian sẽ hiển thị mượt mà hơn, giúp hình ảnh trở nên tự nhiên và có chiều sâu.

tim-hieu-thuat-ngu-gamma-may-chieuGamma có vai trò quan trọng trong việc tái tạo độ chuyển sắc của hình ảnh

Điều này đặc biệt quan trọng khi xem phim hoặc các nội dung có nhiều cảnh ánh sáng phức tạp. Ví dụ như các cảnh hoàng hôn, ánh đèn thành phố hay những khung hình có nhiều lớp màu khác nhau. Gamma phù hợp sẽ giúp các màu sắc chuyển tiếp mềm mại, tránh hiện tượng hình ảnh bị phẳng hoặc thiếu chiều sâu.

Ngược lại, nếu gamma quá thấp hoặc quá cao, các vùng màu trung gian có thể bị mất chi tiết, khiến hình ảnh trông thiếu tự nhiên và giảm tính chân thực.

2. Ảnh hưởng tới chi tiết vùng tối

Một trong những ảnh hưởng rõ rệt nhất của gamma là khả năng hiển thị chi tiết trong các vùng tối. Khi gamma được thiết lập hợp lý, các chi tiết nhỏ trong vùng tối vẫn có thể được tái hiện rõ ràng mà không làm ảnh hưởng đến tổng thể độ tương phản của hình ảnh.

vai-tro-cua-gamma-may-chieuGamma ảnh hưởng đến khả năng hiển thị chi tiết trong các vùng tối

Trong phim ảnh, nhiều cảnh quan trọng thường diễn ra trong môi trường ánh sáng thấp, chẳng hạn như cảnh ban đêm, hành lang tối hoặc các khung hình có ánh sáng yếu. Nếu gamma không phù hợp, những chi tiết này dễ bị chìm vào nền tối, khiến người xem khó nhận ra các chi tiết quan trọng.

Ngược lại, khi gamma được cân chỉnh đúng chuẩn, hình ảnh sẽ giữ được sự cân bằng giữa độ sáng và độ tương phản, giúp người xem cảm nhận rõ hơn các chi tiết trong từng khung hình.

Các mức gamma phổ biến khi xem phim

Trong thực tế sử dụng máy chiếu, một số mức gamma được sử dụng phổ biến nhằm tối ưu trải nghiệm hình ảnh tùy theo môi trường xem.

muc-gamma-pho-bienMức Gamma phổ biến Gamma 2.2 và Gamma 2.4

1. Gamma 2.2

Gamma 2.2 là mức gamma phổ biến nhất trong nhiều thiết bị hiển thị như TV, màn hình máy tính và một số máy chiếu. Mức gamma này mang lại hình ảnh sáng hơn ở các vùng trung gian, giúp hình ảnh dễ nhìn trong môi trường có ánh sáng xung quanh.

Với những phòng khách hoặc không gian xem phim không hoàn toàn tối, gamma 2.2 thường là lựa chọn hợp lý vì giúp hình ảnh rõ ràng và dễ quan sát hơn. Tuy nhiên, khi xem phim trong phòng tối hoàn toàn, gamma 2.2 đôi khi có thể khiến hình ảnh hơi sáng ở vùng trung gian, làm giảm cảm giác tương phản và chiều sâu.

2. Gamma 2.4

Gamma 2.4 thường được xem là tiêu chuẩn lý tưởng cho các phòng chiếu phim chuyên dụng hoặc hệ thống Home Cinema. Mức gamma này giúp hình ảnh có độ tương phản tốt hơn và tạo cảm giác chiều sâu rõ rệt.

Khi sử dụng gamma 2.4 trong môi trường phòng tối, các vùng sáng và vùng tối được phân tách rõ ràng hơn, mang lại trải nghiệm xem phim gần với tiêu chuẩn rạp chiếu phim. Tuy nhiên, nếu phòng xem có nhiều ánh sáng môi trường, gamma 2.4 có thể khiến hình ảnh tổng thể trở nên tối hơn so với mong muốn. Vì vậy, việc lựa chọn mức gamma phù hợp cần dựa trên điều kiện ánh sáng của phòng chiếu và mục đích sử dụng.

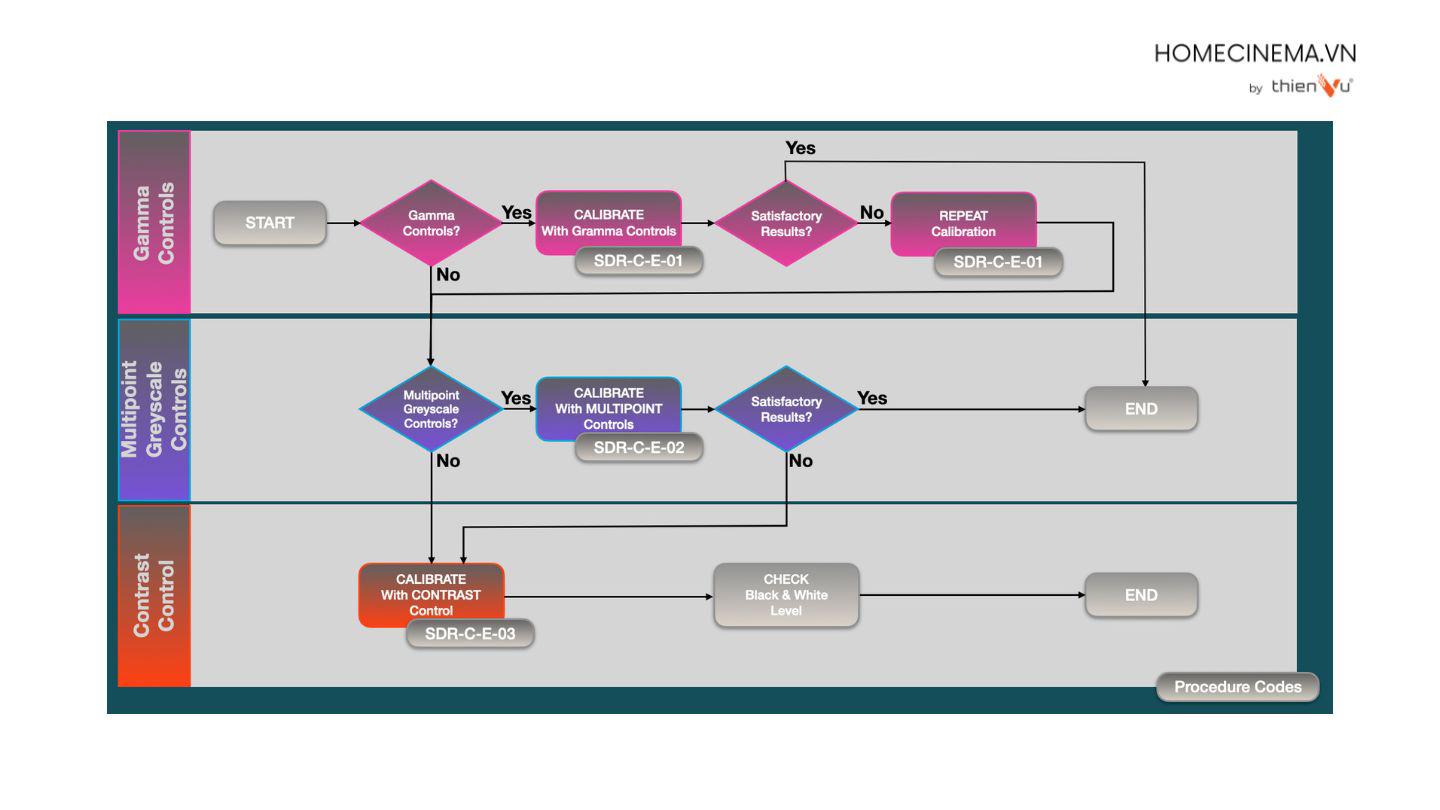
Khi nào cần calibration gamma

Mặc dù nhiều máy chiếu hiện nay đã được thiết lập gamma mặc định từ nhà sản xuất, nhưng trong một số trường hợp, việc calibration gamma vẫn cần thiết để đạt được chất lượng hình ảnh tối ưu.

Một trong những lý do phổ biến là sự khác biệt giữa các môi trường phòng chiếu. Ánh sáng phòng, màu sơn tường, màn chiếu và khoảng cách chiếu đều có thể ảnh hưởng đến cách người xem cảm nhận hình ảnh. Calibration gamma giúp điều chỉnh lại đường cong gamma để hình ảnh hiển thị chính xác hơn theo tiêu chuẩn video. Khi được cân chỉnh đúng, máy chiếu có thể tái tạo hình ảnh gần với ý đồ của nhà làm phim nhất.

gamma-may-chieu-co-tac-dung-giCalibration gamma để đạt được chất lượng hình ảnh tối ưu.

Ngoài ra, calibration gamma cũng đặc biệt hữu ích đối với các hệ thống Home Cinema cao cấp, nơi người dùng mong muốn đạt được chất lượng hình ảnh chuẩn rạp chiếu. Trong quá trình calibration, kỹ thuật viên sẽ sử dụng các thiết bị đo chuyên dụng để phân tích độ sáng và độ tương phản của từng mức tín hiệu hình ảnh. Từ đó, đường cong gamma sẽ được điều chỉnh để đạt sự cân bằng tối ưu giữa độ sáng, độ tương phản và chi tiết hình ảnh.

Có thể thấy, gamma máy chiếu là một trong những yếu tố quan trọng ảnh hưởng trực tiếp đến độ sâu màu, khả năng hiển thị chi tiết vùng tối và cảm giác chân thực của hình ảnh khi xem phim. Khi được thiết lập hoặc cân chỉnh đúng, gamma giúp hình ảnh trở nên cân bằng, tự nhiên và gần với tiêu chuẩn điện ảnh hơn. Vì vậy, hiểu và tối ưu gamma không chỉ giúp hệ thống máy chiếu phát huy tối đa khả năng hiển thị mà còn nâng tầm trải nghiệm Home Cinema tại gia.

Nếu bạn đang tìm kiếm giải pháp thiết lập hoặc tối ưu hệ thống máy chiếu cho phòng phim tại nhà, đội ngũ kỹ thuật tại HomeCinema.vn sẵn sàng tư vấn, calibration và xây dựng giải pháp hình ảnh, âm thanh phù hợp với từng không gian.

🏢 Showrooms:

  • 779 Trần Hưng Đạo, Phường Chợ Quán, TP.HCM
  • 468/9 Phan Văn Trị, Phường Hạnh Thông, TP.HCM

📞 Hotline: 0899 889 903 (Mr. Hạnh)

Dành cho bạn:

Cách Thẩm Định Dây Dẫn Âm Thanh Chuẩn Như Chuyên Gia

Dynamic Range Là Gì?

Giải Pháp Âm Thanh 5.1 Cho Phòng Ngủ Đã Hoàn Thiện Vừa Xem Phim Vừa Nghe Nhạc

dich-vu-thiet-ke-thi-cong-phong-phim-gia-dinh

Tin nổi bật